去年7月,有媒体报道了广东梅州客天下小区业主刘先生购买的地下架空层杂间遭梅州市住房和城乡建设局(以下简称梅州市住建局)强拆一事,报道引起广泛关注。
事后,刘先生起诉了梅州市住建局,一审法院判定梅州市住建局的强拆行为违法,赔偿刘先生直接经济损失33万多元。
不过,刘先生近日再次向媒体报料称,二审法院在维持一审法院判定的梅州市住建局强拆行为违法的情况下,竟做出了撤销赔偿刘先生经济损失,还要支付鉴定费1万多元的“奇葩”判决。
原因竟是梅州市规划与自然资源局(以下简称梅州市规自局)居然在强拆发生后一年多,无厘头地出具一份认定杂物间违建的函。而梅州中院本应以“事后补充的证据”,依法不得作为认定被诉行政行为合法的依据而排除,但却作为裁定依据,做出荒唐判决。

房子遭政府强拆 一审判政府违法并赔偿33万元
“这无异于有人杀了人,事后,某部门出了个证明说:被杀的这个人该杀,他是坏人。而法院就以该部门的这个证明,就判定杀人的没事!如果这样,法院不依法判案,而是按部门的说法判案,这社会不就乱了?!我这个事不是同样的道理?杂物间拆了都一年多了,梅州市规自局居然莫名其妙地补了一份杂物间违建的函,明明杂物间早都没了,梅州市规自局凭什么出这份函?这是不是涉嫌滥用职权?更离谱的是,梅州中院竟然能把这份函作为判定依据?法院都不和老百姓讲法了,而是按照部门的意见来判案,这法院到底是为政府部门开的还是为人民开的?”12月24号,记者见到刘先生时,刘先生愤怒地向记者诉说着自己的遭遇。
事情还要从去年的6月27号说起,当天一群穿着城管制服的人,来到梅江区客天下K9栋架空层刘先生购买的杂物间,在没有出示任何文件和通知的情况下,不由分说地在当天将刘先生花了上百万的装修全部强行拆除。随后,刘先生才从小区物业那边看到了一份由梅州市住建局于2024年6月26日发给他的一份责令整改通知书。通知书上写有要求他“于2024年6月26日前对装修自行拆除,恢复原状”。也明确写明“如不服本通知,可在收到通知书后的60个工作日内向相关政府部门进行行政复议,也可在6个月内向兴宁市人民法院进行起诉”。可是,刘先生连行政复议以及起诉的权利还没来得及行使,第二天就遭强拆。不仅如此,该小区架空层杂物间装修的现象非常普遍,刘先生却遭“针对执法”,怀疑和城管人员索要红包不成,用强拆来打击报复。
随后,刘先生进行起诉,一审法院认为,被告梅州市住建局应该考虑执法程度的适当性问题,而被告在做出《责令改正通知书》的次日即采取了强制拆除行为,显然属于《中华人民共和国行政诉讼法》第七十条第六项规定的“明显不当”的行政行为,所以判定被告强制拆除行为违法,并赔偿被告直接经济损失即评估价的70%,33万多元。


房子被拆一年多后竟才被定违建 还有这“神”操作?
然而,就在刘先生想着息事宁人之际,事情却迎来180度大反转。
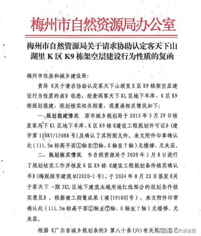
二审中,梅州市住建局居然拿出一份梅州市规自局给其的复函,复函称,“客天下K9栋无楼梯、无夹层,因此,在建设项目规划核实后所建的建构筑物都属于违法建筑。”
“杂物间早被拆除,物理上已经消失,梅州市规自局怎么能把一个消失了的东西定性违建呢?如果杂物间建起的时候,梅州市规自局出这个认定,也许我还会认,可是,杂物间都已经被梅州市住建局拆了一年多了,这怎么认定一个消失了的东西是违建呢?况且,梅州市规自局在杂物间建起时从没去过现场,也没做过勘验,怎么能凭梅州市住建局的一份函件和被拆一年多以后才去查看就草草定性呢?政府部门如此不负责任、滥用职权、官官相卫,太令人心寒了!”刘先生诉说道。


“先取证后裁决”竟遭梅州中院无视 法院不讲法业主很受伤
而庭审中,刘先生及其代理律师针对这份复函提出异议:“因该《复函》系在行政行为作出后(强拆完成后)单方出具,属于《最高人民法院关于适用〈行政诉讼法〉的解释》第四十五条规定的“事后补充的证据”,依法不得作为认定被诉行政行为合法的依据。”
梅州中院庭审中虽未组织质证,却又在二审判决书中事实上径行采纳了该证据,并据此认定“室内装修属于违建”,着实令人诧异!“这明显构成程序违法,梅州中院竟然违背法律规定做出违法判决,脸都不要了,无耻至极啊!”刘先生愤怒道。

刘先生代理律师余元锋认为,根据《城乡规划法》第六十四条、第六十五条及《广东省城乡规划条例》第八十条,认定违法建设及其作出限期拆除决定的法定职权属于城乡规划主管部门(即自然资源部门),而非住建部门。而梅州市住建局在《责令整改通知书》中直接认定案涉改建装修行为“违反规划”,并以此为由实施强制拆除,属于典型的超越职权、滥用行政权。而一二审法院判决均未对该杂物间“认定违建”的主体资格进行审查,刻意回避这一根本性违法问题,令人不解。
另外,余律师还说,梅州市住建局在强制拆除后才通过梅州市规自局补充出具《复函》,实质是以“事后证据”补充其行政行为的合法性,违法了“先取证后裁决”的基本原则,而二审法院对此未予纠正,反而以此作为改判依据,显然属于认定事实错误。
记者走访:小区架空层装修蔚然成风 主管部门却“针对性”执法
更加不可思议的是,去年7月,记者曾走访过该小区,并将小区架空层违建严重一事反映给梅州市住建局,而当时梅州市住建局局长李宏,将主导拆刘先生杂物间的张斌、罗鹤年叫来接受记者采访,罗鹤年称,客天下地下首层属于全体业主共有的地方,严格意义来说,开发商不能销售,不能买卖或者使用。但是,当记者问,产权属性归谁为什么和开发商说法不一致时?罗鹤年称,可以去规划部门进一步核查。随后,记者追问,既然要去规划部门核查,也就是说现在还不能定性客天下K9栋地下首层权属,那在这样产权有争议的情况下,强制拆除,是否违法?罗鹤年称,刘先生如有异议,可以行政复议或者起诉。另外,罗鹤年也承认,小区乃至整个梅江区其他小区类似架空层装修现象非常普遍,但是之所以拆刘先生的,一方面因为执法力量不够,另外,其他地方的架空层大多已经做好,而刘先生的正在做,有业主又一直投诉,如果不去处理,怕其他业主会跟着效仿。记者反问罗鹤年,为什么之前建好的没有拆时?罗鹤年先是沉默不语,接着表示,对于其他地方的架空层装修问题,下一步区住建部门会考虑一并处理。
可是,一年多时间过去了,记者近日在该小区看到,小区架空层杂物间装修的现象不但没有被制止,反而愈演愈烈,有些甚至把杂物间建到小区主干道上。

12月24日,记者来到梅州市规自局,当被问起是什么原因要出这份《复函》时,信访人员推脱让去找规划建设科,而规划建设科工作人员对此问题没有回应。

12月25日,记者再将小区架空层装修的事反映到到梅州市住建局,工作人员又称要按流程先报给属地三角镇政府,而截至记者发稿,架空层装修并没有被叫停。
有专家指出,该事件折射出政府工作人员在执法过程中,涉嫌存在“权大于法”、“针对性执法”、“有法不依”等乱象,而违法侵犯公民的权利被起诉后,政府部门又涉嫌再借手中权利影响司法判决,而司法部门本应该依法审判,但却涉嫌被公权力捆绑,有法不依、枉法裁判,最终失信于民。
目前,刘先生准备向省高院提起再审,媒体也将继续关注案件的进展。刘先生担心,如果案件得不到公正处理,势必会影响整个梅州的营商环境,因为如果败诉,是不是就意味着所有像他一样的架空层装修都是违建、都要被拆?而届时局面可能无法控制。
文章来源《中商网法治频道》
来源:https://www.sohu.com/a/971304017_122565150


